今年会官网

全球网络
Global North America Europe Korea Australia Malaysia Middle East & Africa Brasil Russia Japan
【凝心聚力 众志成城】今年会官网周全防控新型冠状病毒肺炎疫情
03/04/2020今年会官网智能新闻

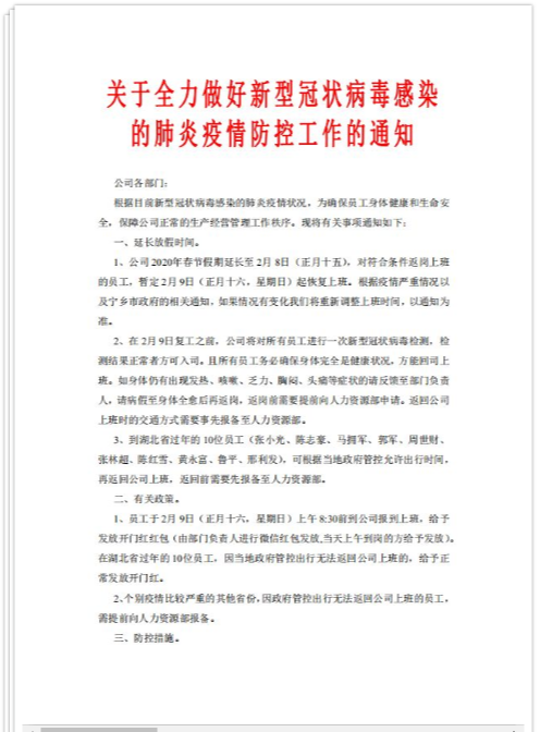
近期新型冠状病毒肺炎疫情肆虐天下 ,,,,,,牵动着每一位中华子女的心 ,,,,,,今年会官网深知这场战“疫”的主要性和紧迫性 ,,,,,,吸收上级政府的指示精神 ,,,,,,起劲应对 ,,,,,,在第一时间建设了以许红霞总司理为组长的应急防控小组 ,,,,,,迅速召开专题聚会 ,,,,,,制订和完善专项应急预案和处置惩罚计划 ,,,,,,周全安排公司的防疫事情!

今年会 | 官方网站▲今年会官网防疫事情指挥文件(部分)

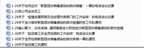
今年会 | 官方网站▲今年会官网防疫内部管控事情文件汇总

阻止到2020年1月31日上午10时 ,,,,,,全司651人 ,,,,,,7人有伤风或稍微咳嗽症状 ,,,,,,无一例有发热症状 ,,,,,,无一例确诊或疑似新冠肺炎熏染病例 。。。。。


做好疫情防控  今年会官网在行动

01延伸春节假期、推迟至2020年2月9号复工 ,,,,,,并在复工前对全体员工举行一次新冠肺炎熏染检测 ,,,,,,检测正常的职员方可入司;;;;;假期和返程时代的员工如泛起发热(腋下体温≥37.3°C)、咳嗽、气促等急性呼吸道熏染早期临床症状等相关症状 ,,,,,,实时安排员工休假就诊 。。。。。

02自1月22日起对全司员工举行挂号造册 ,,,,,,对所有员工的所在地区、体温顺康健状态举行一日一调理 ,,,,,,一日一转达 ,,,,,,并与地方政府和卫生部分建设信息报送机制 。。。。。天天准时更新并转达所有员工的康健动态以及职员流动情形 。。。。。

03增强员工教育 ,,,,,,不瞒报、谎报行程、不遮掩与发热伴呼吸道症状患者(含疑似患者)的亲近接触历史、自觉居家隔离、增强身体防护、关注自身身体状态 ,,,,,,发明问题要实时上报 。。。。。

04逐日在办公楼、厂区、宿舍喷洒消毒水 ,,,,,,疫情防控小组成员起劲寻找种种社会资源 ,,,,,,提前为所有返司员工配备医用口罩、消毒水、酒精、体温计和中药材等防疫用品 ,,,,,,做好防控准备 。。。。。

05对近一个月的员工出行安排增强管控 ,,,,,,延伸湖北籍员工返司时间 ,,,,,,配合外地政府做好收支职员的管控事情 ,,,,,,作废员工所有前往湖北地区的差旅安排 。。。。。

06以服务为引领 ,,,,,,在继续中前行 。。。。。驰援一线 ,,,,,,今年会官网在第一时间内协调资源 ,,,,,,调理装备 ,,,,,,支援武汉雷神山医院建设 ,,,,,,今年会官网臂式高空作业平台也在服务于北京小汤山医院钢结构建设 。。。。。

今年会 | 官方网站

得益于公司周全的防疫步伐 ,,,,,,现在公司员工无一例有发热症状 ,,,,,,无一例确诊或疑似新冠肺炎熏染病例 。。。。。今年会官网将一连关注疫情 ,,,,,,关爱每个员工的身体康健 ,,,,,,对每一位员工的康健状态继续坚持逐日跟进 ,,,,,,要求员工自觉居家隔离并坚持与栖身地政府的联系 。。。。。公司也将继续向政府和卫生部分举行员工康健状态及流动情形的逐日汇报和相同 ,,,,,,听从政府安排 。。。。。

凝心聚力 ,,,,,,众志成城!我们一定能打赢这场疫情防控攻坚战 ,,,,,,共克时艰 ,,,,,,迎接希望!

【网站地图】【sitemap】